
As a Product Designer, my objective was to create a solution that effectively incorporates Google data into VTEX, avoiding generic insights. To achieve this, I collaborated closely with the Project Manager and the Engineering team, utilizing the VTEX Design System for the development of the solution.
OUTCOME
2× Growth
in weekly/biweekly Analytics usage (15% → 30%).
15pp Increase
in overall Analytics adoption (55% → 70%).
Understantind Google Integration
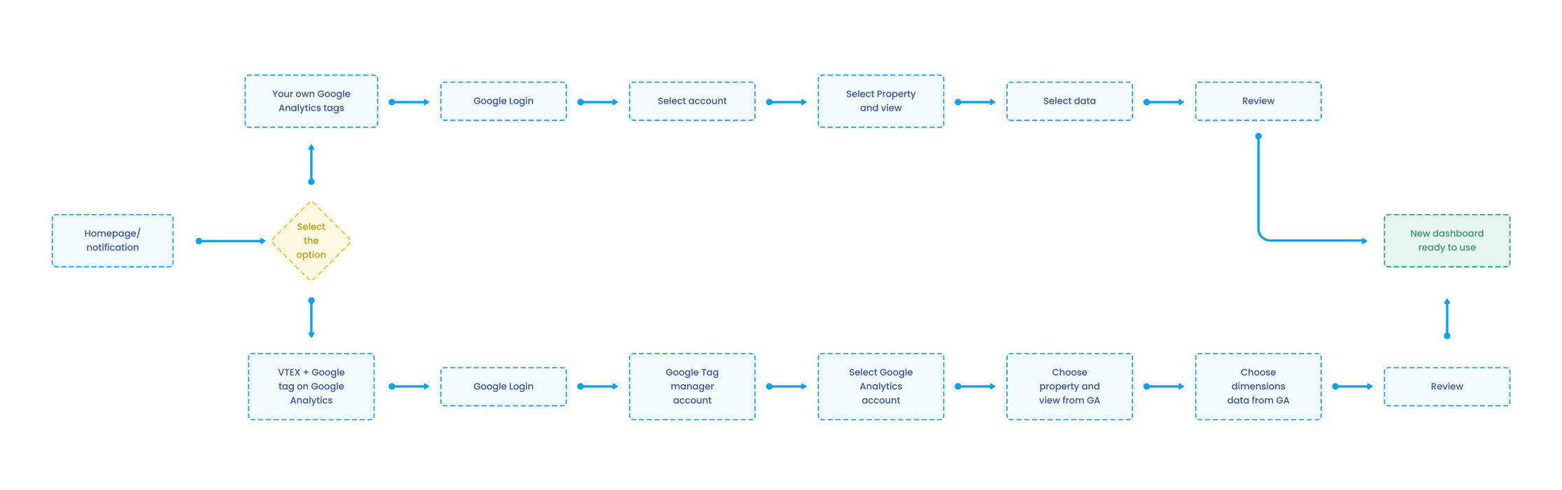
The product will be integrated within the Analytics suite of the VTEX Admin, with the initial customer experience users will connect their Google account to allow VTEX to access their data, while adhering to Google's security standards. Collaborating closely with both Google and our internal team, I was able to design the user flow for this process and implement several improvements to enhance the experience.
A Fast and Intuitive Experience for VTEX Users
I optimized the Google integration flow using VTEX’s Design System components to create a user-friendly experience. By adding a homepage notification, users can easily start the integration process in just a few steps. This streamlined onboarding boosts adoption, enabling users to quickly access valuable Google data insights within VTEX Analytics.
Enhancing VTEX Analytics with Custom Data Visualization Components
Once VTEX gains access to customer data, users will be able to explore a new view within the Analytics suite in Admin, integrating Google Search Console and Page Speed Insights data. To achieve this, I deeply analyzed the graphs and adapted their visualization to fit our platform’s needs, designing new components for the design system that embrace a dedicated area for data visualization.
The takeaways
2× Growth
in weekly/biweekly Analytics usage (15% → 30%).
15pp Increase
in overall Analytics adoption (55% → 70%).
Seamless Google Integration
Designed a frictionless user flow for connecting Google accounts, ensuring security compliance and ease of use.
Enhanced Data Visualization
Developed new components within the VTEX Design System to support data-driven insights with Google Search Console and Page Speed Insights.
Optimized Decision-Making
Provided VTEX customers with actionable insights in a centralized dashboard, improving efficiency and business performance.







